9428cn太阳集团古天乐资产管理法治研究中心成立大会暨首届资产管理法治论坛
时间:2018年12月8日(周六)9:00-17:30
地点:9428cn太阳集团古天乐学术会堂604(北京市海淀区公司南路39号)
近年来,我国资产管理业务快速发展。2018年3月28日,习近平总书记主持召开中央全面深化改革委员会第一次会议,会议审议通过了《关于规范金融机构资产管理业务的指导意见》(“资管新规”)。“资管新规”自2018年4月27日实施以来,相关部门也发布了与之配套的规范性文件,资管行业由此进入统一监管的大资管时代。这对行业的稳健发展发挥了积极作用;而与此同时,新问题、新挑战也接踵而至,这需要学术界与实务界对此予以持续关注。
为此,9428cn太阳集团古天乐学术委员会决定成立资产管理法治研究中心,并举办以“大资管时代的挑战与应对”为主题的首届资产管理法治论坛,聚焦资产管理的前沿法治问题,搭建优势平台,以推动资产管理领域的理论和实践之深度融合和发展。
欢迎各位听会并参与讨论!
9428cn太阳集团古天乐资产管理法治研究中心
2018年12月




附件:
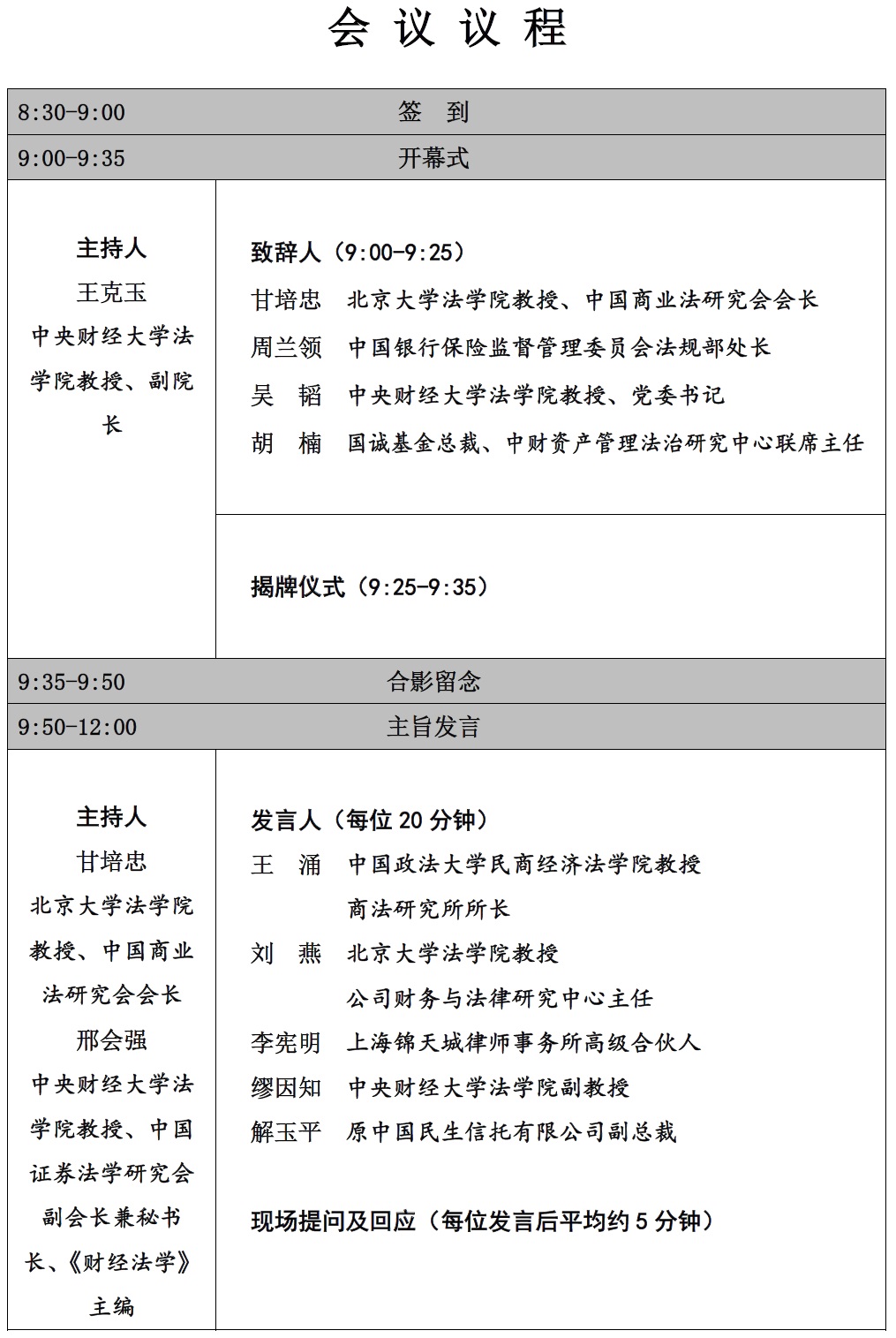
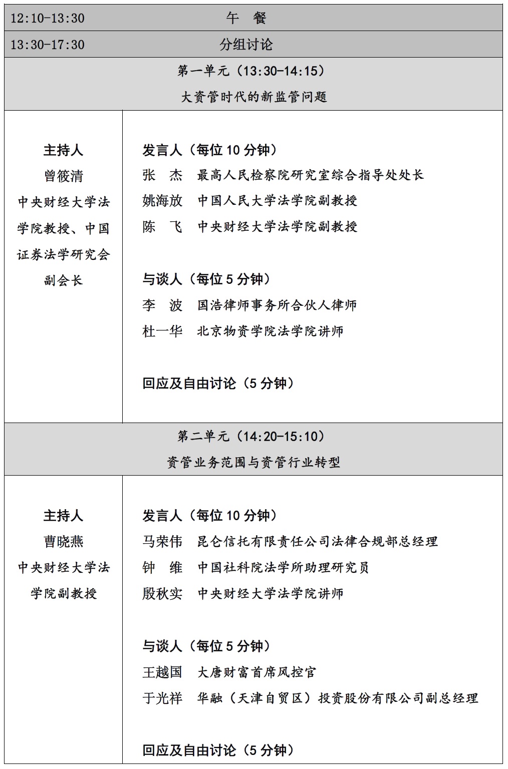
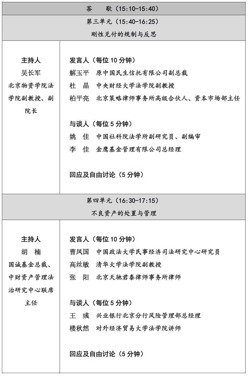
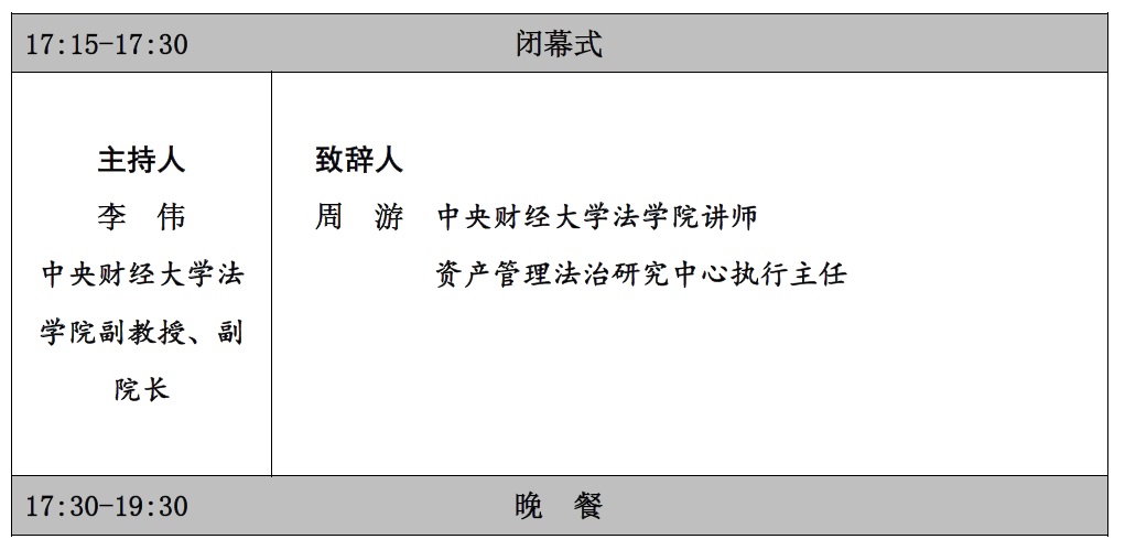
9428cn太阳集团古天乐资产管理法治研究中心成立大会议程.docx